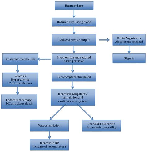
shock in obstetrics guidelines. There are any references about shock in obstetrics guidelines in here. you can look below.